欧冠官方网站
欢迎访问欧冠官方网站商学院!
设为首页
|
加入收藏
首页
学院概况
院长寄语
学院简介
学院领导
学院大事记
联系我们
专业介绍
本科教学
研究生教学
会计学ACCA创新实验班
学院师资
工商管理
经济学
旅游管理
会计学
行政人员
实验室
大数据分析与应用实验室
虚拟仿真教学实验室
文化创意与传播实验室
财务资源与会计信息化实验室
百瑞斯塔咖啡实验室
数字金融实验室
科研与实践
研究中心
海陵数字旅游创新实践基地
阳江人文社会科学普及基地
省级实验教学示范中心
中心介绍
机构设置
成员分工
规章制度
实验课程
新闻公告
实验室
友情链接
党建之声
党建动态
文件下载
理论学习
党员风采
支部建设
警示教育
法规制度
学生工作
学工动态
辅导员班主任
学生骨干
班级风采
学生风采
安全教育
综合素质
常用制度
违纪处分
文件下载
就业工作
紧急联系
English
ABOUT US
LABORATORIES
白天鹅酒店管理学院
学院介绍
人才培养模式
白天鹅宾馆教学酒店
当前位置:
首页
>
通知公告
> 正文
通知公告
通知公告
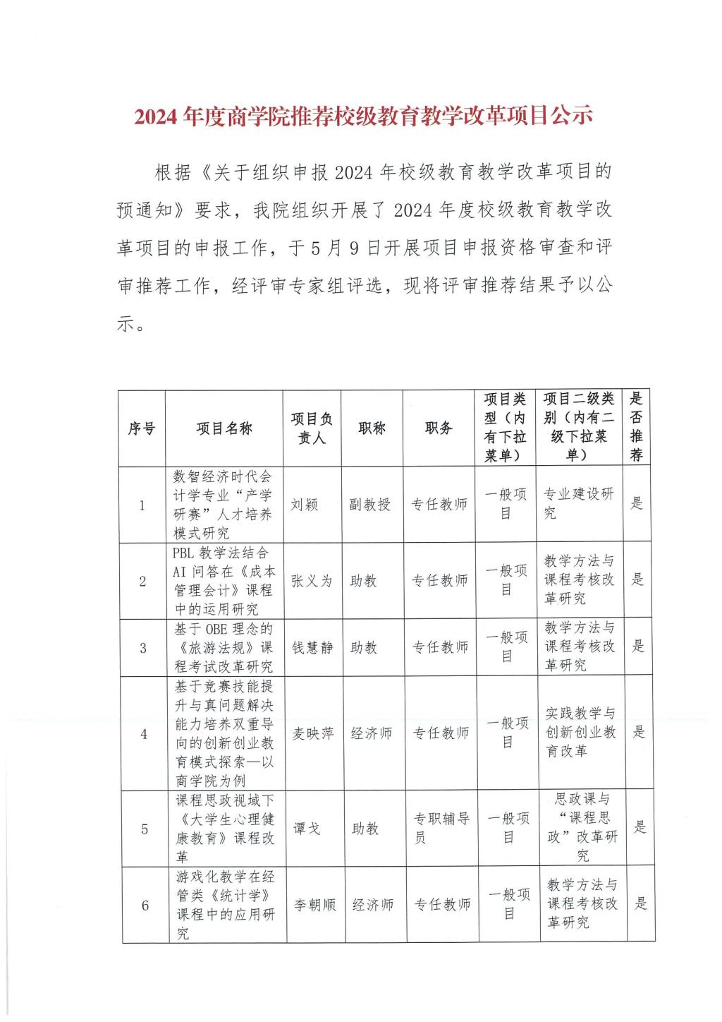
2024年度商学院推荐校级教育教学改革项目公示
时间:2024-05-10 09:42:06 作者:商学院 审核人:李力 编辑:许静 点击: 次
上一条:
商学院关于推荐2023年度十佳班主任、优秀班主任候选人公示
下一条:
2024年度商学院推荐校级本科教学质量与教学改革工程项目公示
校内友情链接:
欧冠官方网站
阳江校区
华南理工大学
管理学院
经济学院
Copyright ©版权所有:欧冠(中国区)官方网站-www.uefa.com商学院
地址:广东省阳江市江城区罗琴路1号
粤ICP备号
商学院招生咨询群
邮政编码:529500
邮箱:gbs@gdou.edu.cn